欧冠投注官网入口

欧冠投注官网入口
学校首页
  • 学院首页
  • 欧冠投注官网入口
    • 学院简介
    • 组织机构
    • 学院领导
  • 党建思政
    • 党建动态
    • 思政教育
  • 师资队伍
    • 师资概况
    • 教授
    • 副教授
    • 其他专任
    • 党政管理人员
    • 校外导师简介
  • 学科建设
  • 科学研究
    • 科研概况
    • 科研项目
    • 科研成果
    • 科研平台
  • 本科生教育
    • 专业设置
    • 培养方案
    • 平台建设
    • 教学成果
    • 学生荣誉
  • 研究生教育
    • 专业设置
    • 培养方案
    • 导师信息
  • 招生就业
    • 本科生招生
    • 研究生招生
    • 就业指导
    • 合作企业
  • 服务指南
    • 常用下载
    • 制度文件
  • 大型仪器平台
    • 仪器预约
    • 通知公告
    • 规章制度
    • 资料下载
  • 学院信箱
    • 院长书记信箱
    • 书信投递地址

导航痕迹

  • 欧冠官方网站 欧冠投注官网入口
  • 
  • 学院首页
  • 
  • 科研动态
  • 
  • 正文
  • 学院新闻
  • 通知公告
  • 科研动态
  • 就业服务
  • 学生工作
  • 聚焦资源
  • 师生风采

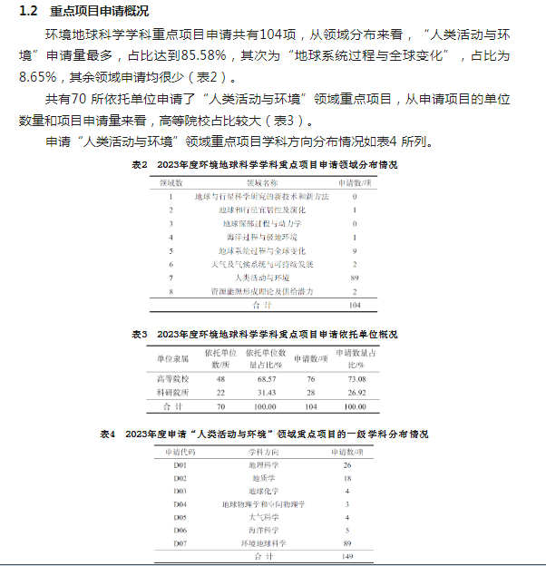
2023年度环境地球科学学科项目评审与结题成果分析


2023年10月12日 

上一条:2023年度环境地球科学学科项目评审与结题成果分析与养分资源高效利用全国重点实验室国家农业绿色发展研究院学术报告(一) 下一条:【学术报告】养分资源高效利用全国重点实验室国家农业绿色发展研究院学术报告(一)

【关闭】

     友情链接

  • 教务处
  • 学生处
  • 研究生院
  • 中国青年网
  • 人民网
      联系我们

  • 党委办公室 地点:3-316 电话:028-86293010
  • 行政办公室 地点:3-318 电话:028-86290986
  • 地址:成都市温江区公平街道惠民路211号 欧冠官方网站成都校区第三教学楼
  • Copyright©2021 欧冠中文官方网站-官网入口|欢迎您. College of Resources, Sichuan Agricultural University. All Rights Reserved
主菜单
  • 网站首页
  • Open submenu (欧冠投注官网入口 ) 欧冠投注官网入口
  • Open submenu (党建思政 ) 党建思政
  • Open submenu (师资队伍 ) 师资队伍
  • Open submenu (学科建设 ) 学科建设
  • Open submenu (科学研究 ) 科学研究
  • Open submenu (本科生教育 ) 本科生教育
  • Open submenu (研究生教育 ) 研究生教育
  • Open submenu (招生就业 ) 招生就业
  • Open submenu (服务指南 ) 服务指南
  • Open submenu (大型仪器平台 ) 大型仪器平台
Close submenu 欧冠投注官网入口
  • 学院简介
  • 组织机构
  • 学院领导
Close submenu 党建思政
  • 党建动态
  • 思政教育
Close submenu 师资队伍
  • 师资概况
  • 教授
  • 副教授
  • 其他专任
  • 党政管理人员
  • 校外导师简介
Close submenu 学科建设
Close submenu 科学研究
  • 科研概况
  • 科研项目
  • 科研成果
  • 科研平台
Close submenu 本科生教育
  • 专业设置
  • 培养方案
  • 平台建设
  • 教学成果
  • 学生荣誉
Close submenu 研究生教育
  • 专业设置
  • 培养方案
  • 导师信息
Close submenu 招生就业
  • 本科生招生
  • 研究生招生
  • 就业指导
  • 合作企业
Close submenu 服务指南
  • 常用下载
  • 制度文件
Close submenu 大型仪器平台
  • 仪器预约
  • 通知公告
  • 规章制度
  • 资料下载