欧冠投注官网入口

欧冠投注官网入口
学校首页
  • 学院首页
  • 欧冠投注官网入口
    • 学院简介
    • 组织机构
    • 学院领导
  • 党建思政
    • 党建动态
    • 思政教育
  • 师资队伍
    • 师资概况
    • 教授
    • 副教授
    • 其他专任
    • 党政管理人员
    • 校外导师简介
  • 学科建设
  • 科学研究
    • 科研概况
    • 科研项目
    • 科研成果
    • 科研平台
  • 本科生教育
    • 专业设置
    • 培养方案
    • 平台建设
    • 教学成果
  • 研究生教育
    • 专业设置
    • 培养方案
    • 导师信息
  • 招生就业
    • 本科生招生
    • 研究生招生
    • 就业指导
    • 合作企业
  • 服务指南
    • 常用下载
    • 制度文件
  • 大型仪器平台
    • 仪器预约
    • 通知公告
    • 规章制度
    • 资料下载
  • 学院信箱
    • 院长书记信箱
    • 书信投递地址

导航痕迹

  • 欧冠官方网站 欧冠投注官网入口
  • 
  • 学院首页
  • 
  • 服务指南
  • 
  • 制度文件
  • 
  • 正文
  • 常用下载
  • 制度文件

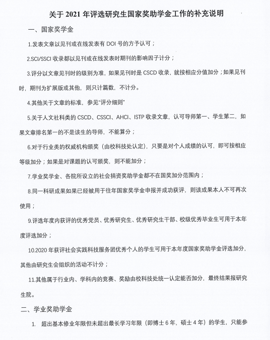
欧冠投注官网入口研究生奖助学金评定实施细则


2021年09月23日 

上一条:欧冠投注官网入口关于调整实验室安全工作组织体系的通知 下一条:欧冠投注官网入口2022年推荐优秀本科毕业生免试攻读硕士学位研究生工作实施细则

【关闭】

     友情链接

  • 教务处
  • 学生处
  • 研究生院
  • 中国青年网
  • 人民网
      联系我们

  • 党委办公室 地点:3-316 电话:028-86293010
  • 行政办公室 地点:3-318 电话:028-86290986
  • 地址:成都市温江区公平街道惠民路211号 欧冠官方网站成都校区第三教学楼
  • Copyright©2021 欧冠中文官方网站-官网入口|欢迎您. College of Resources, Sichuan Agricultural University. All Rights Reserved
主菜单
  • 网站首页
  • Open submenu (欧冠投注官网入口 ) 欧冠投注官网入口
  • Open submenu (党建思政 ) 党建思政
  • Open submenu (师资队伍 ) 师资队伍
  • Open submenu (学科建设 ) 学科建设
  • Open submenu (科学研究 ) 科学研究
  • Open submenu (本科生教育 ) 本科生教育
  • Open submenu (研究生教育 ) 研究生教育
  • Open submenu (招生就业 ) 招生就业
  • Open submenu (服务指南 ) 服务指南
  • Open submenu (大型仪器平台 ) 大型仪器平台
Close submenu 欧冠投注官网入口
  • 学院简介
  • 组织机构
  • 学院领导
Close submenu 党建思政
  • 党建动态
  • 思政教育
Close submenu 师资队伍
  • 师资概况
  • 教授
  • 副教授
  • 其他专任
  • 党政管理人员
  • 校外导师简介
Close submenu 学科建设
Close submenu 科学研究
  • 科研概况
  • 科研项目
  • 科研成果
  • 科研平台
Close submenu 本科生教育
  • 专业设置
  • 培养方案
  • 平台建设
  • 教学成果
Close submenu 研究生教育
  • 专业设置
  • 培养方案
  • 导师信息
Close submenu 招生就业
  • 本科生招生
  • 研究生招生
  • 就业指导
  • 合作企业
Close submenu 服务指南
  • 常用下载
  • 制度文件
Close submenu 大型仪器平台
  • 仪器预约
  • 通知公告
  • 规章制度
  • 资料下载